相约七夕,见证我们不一样的爱情

2018-08-16      作者:      

烟霄微月澹长空,银汉秋期万古同。在此七夕期,织女执鸳鸯眷侣依偎情意浓如此甜蜜满的七夕时光,我们岂能单影只?《飞仙诀》节期间,大型浪漫专题活动火爆来袭你相约七夕,见证我们不一样的爱情!

图片1.png

动一:七夕福利

活动时间:

817——820 

参与条件:

色等级≥0转30级

动介绍:

纤云弄巧,飞星传恨,银汉迢迢暗渡。七夕节期间,侣愿与你相约,登录游戏七夕福利。让我们一起天下有情人终成眷属,执子之手,与子偕老。

 

累计登录

奖励

1天

师贡*50W乐花*5、中级炼化石*20

2天

师贡*100 W乐花*10、代购礼包*2

3天

师贡*150 W乐花*15、神兵*1

4天

师贡*200 W乐花*20、特级法宝*1

:特级法宝需要1转81级后才可使用

 

浪漫充值

活动时间:

817——820 

参与条件:

色等级≥0转30级

动介绍:

年年七夕渡瑶轩,谁道秋期有泪痕。掌管各种珍异宝的天官奉命下凡,活动期间充值定金额,取天官奇珍,论是还是仙玉一切应有尽有,给你的爱情消费加一道最优质的保鲜

图片2.png 

动奖励:

3.png


爱情转盘

活动时间:

817——820 

参与条件:

色等级≥0转30级

动介绍:

夫妻同心结良缘,夜雨巫山春宵。此佳期良辰夫妻双方累计充值100仙玉,双方均可获得一次爱情转盘的抽奖机会,行灵珠、神兵、仙器携手助阵!Ta就Ta许下愿望,一实现了呢? 

图片4.png 

动奖励:

次转动爱情转盘时,会随机获得1个下奖励:

5.png

守护鹊桥

活动时间:

817——820 

参与条件:

色等级≥0转70级

动介绍:

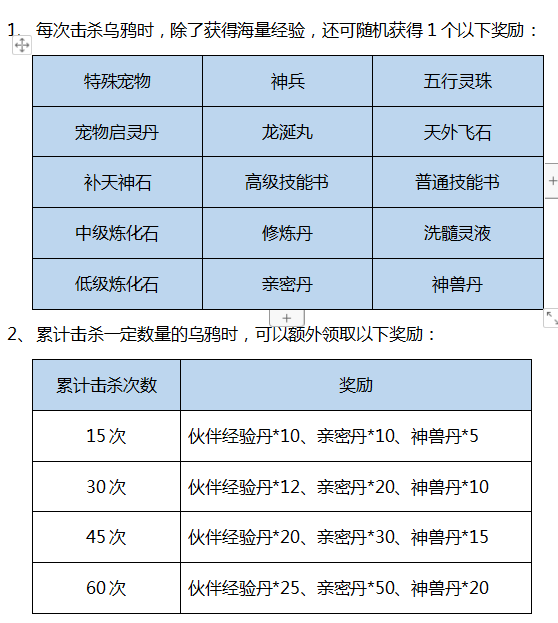
九曲黄河万里沙,浪淘风簸自天涯。虽然大多数人都羡慕漫而又甜蜜的爱,但也来一些寂寞的妒忌,有一批扭曲了爱情观的乌鸦,正天宫广瑶池栖凤山等地密谋破坏喜鹊桥事,了守护牛女的传世爱情,玉帝特令天下修之士,共剿居心不良的乌鸦,有功者律重赏!

图片5.png 

动奖励:

6.png

1379游戏平台_手机游戏下载_手机网游_好的手机游戏排行榜,玩游戏就到1379游戏平台_手机游戏下载_手机网游_好的手机游戏排行榜手机App 下载